
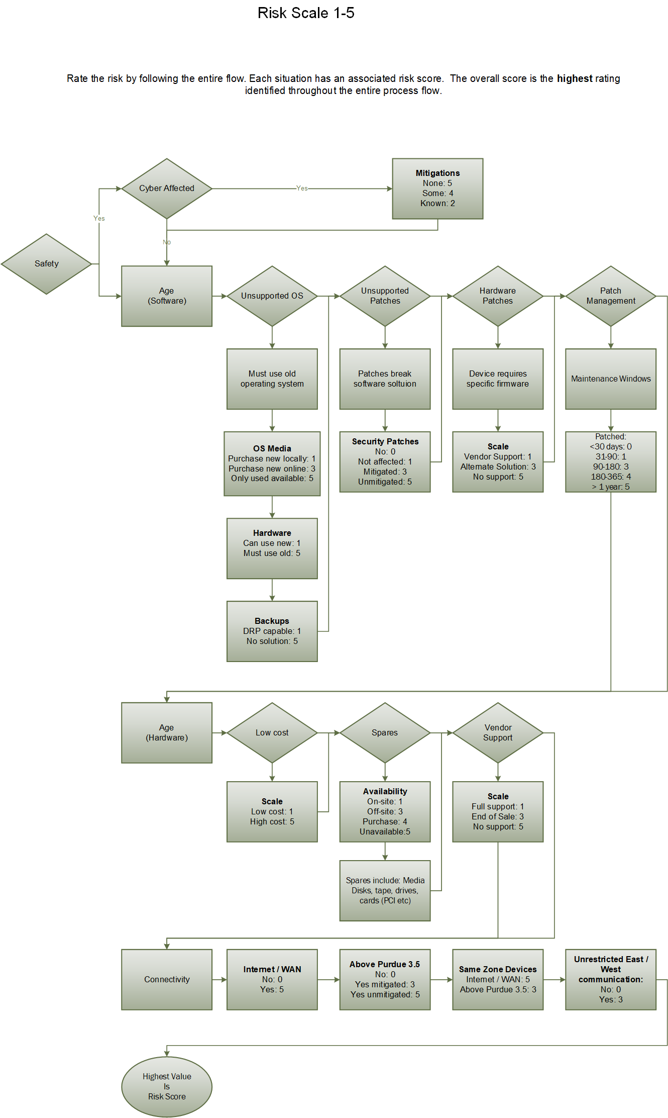
Current risk rating on a scale from 0 - 5 is 0
| Question | Answer |
|---|---|
| Is this device required for or impact safety? | Not Answered |
| Safety - Is safety cyber affected? | Not Answered |
| Safety - Mitigations? | Not Answered |
| Software - OS Officially Supported? | Not Answered |
| Software - OS Media? | Not Answered |
| Software - Requires old hardware? | Not Answered |
| Software - Backups? | Not Answered |
| Patching - A patch breaks software solution? | Not Answered |
| Patching - Security Patches | Not Answered |
| Firmware - Device requires specific firmware? | Not Answered |
| Firmware - Supported | Not Answered |
| Patch Management - Maintenance Windows | Not Answered |
| Patch Management - Last patched? | Not Answered |
| Hardware - Cost to replace | Not Answered |
| Hardware - Spare availability | Not Answered |
| Hardware - Vendor Support | Not Answered |
| Connectivity - Internet connected | Not Answered |
| Connectivity - Directly accessible from above Perdue 3.5 | Not Answered |
| Connectivity - Indirectly accessible from above Perdue 3.5 | Not Answered |
| Connectivity - Restricted East West Traffic | Not Answered |